华东杯大学生数学建模邀请赛
华东杯大学生数学建模邀请赛(又名“华东杯”数模竞赛)是一项由星空网页版登录入口发起,华东地区数学建模联盟组织开展的竞赛。本项赛事开展二十七年以来,在规模和影响上都有了很大的提高,已经成为面向华东地区乃至全国数十所重点大学的校际通讯赛,在全国高校中享有较高声誉。比赛吸引了来自全国各地高校包括众多“双一流”高校在内的同学参加。
该竞赛目的在于激励学生学习数学的积极性,开拓知识面,提高学生独立分析问题、建立数学模型、运用计算机技术模拟解决实际问题、论文写作等综合能力,鼓励广大青年学生在基础及应用学科研究中推陈出新,提升学生们对数学科学理论及其应用的价值认识,并且加强数学与经济金融、计算机、电子工程、生物、物理、化学等学科之间的联系,促进教学教育改革,培养学生的创造精神及合作意识,提升同学们的科创意识与团队精神,为同学们将来能走上社会、服务社会打下坚实的基础。
竞赛题目一般来源于工程技术、管理科学、社会民生等领域经过适当简化加工的实际问题,不要求参赛者预先掌握深入的专业知识,只需要具备普通高校数学基础课程相关知识。题目有较大的灵活性供参赛者发挥创造力。参赛者应根据题目要求,完成一篇包括模型的假设、建立和求解、计算方法的设计和计算机实现、结果的分析和检验、模型的改进等方面的论文(即答卷)。竞赛评奖以假设的合理性、建模的创造性、结果的正确性和文字表述的清晰程度为主要标准。最终论文的评定将在很大程度上考虑参赛者的创新理念,对于富有创造性的想法,将根据评委组的意见颁发特别奖。
赛程安排
报名时间:
2026年4月19日9:00—
2026年4月30日18:00
比赛时间:
2026年4月30日20:00—
2026年5月4日20:00
赛题发布时间:
2026年4月30日18:00
赛题提交时间:
2026年5月4日20:00前
参赛方式
本届竞赛报名网址为https://www.saikr.com/vse/hdmcm/2026
奖项设定
本届比赛根据比赛评审情况,设特等奖、一等奖、二等奖、三等奖、成功参赛奖若干。特等奖奖金10000元每队,一等奖奖金5000元每队,二等奖奖金3000元每队,三等奖奖金2000元每队,需扣除相应个人所得税。提交完整参赛作品但未获得以上奖项,经评审委员会认定完赛的队伍将发放成功参赛证书。
大赛赞助
本届华东杯由上海量派投资管理有限公司赞助举办。
评审办法
由本届华东杯大学生数学建模邀请赛组委会负责邀请专家评审。
评审标准
每一篇论文、软件或实物模型的评分由以下六方面的得分累加而成,并给出其等第:
1、数学模型的实际原型或来源阐述的充分性
2、数学模型归结的准确性与合理性
3、数学模型过程的正确性与理论水平
4、数学模型的创新性
5、模型或相关软件的应用前景
6、数学模型的整体表述
竞赛规则
1、参赛对象必须为在校大学生(含研究生),选手以队为单位参赛,每队不超过3人,专业不限;
2、为鼓励团队协作精神,不足3人的参赛队获奖奖金按照原额度人均比例发放;
3、参赛论文必须尚未在任何刊物上正式发表,否则一经发现,按舞弊处理,取消参赛资格并通报选手所在院校;
4、试题共三题,选手选择其中一题完成一篇数学建模论文;
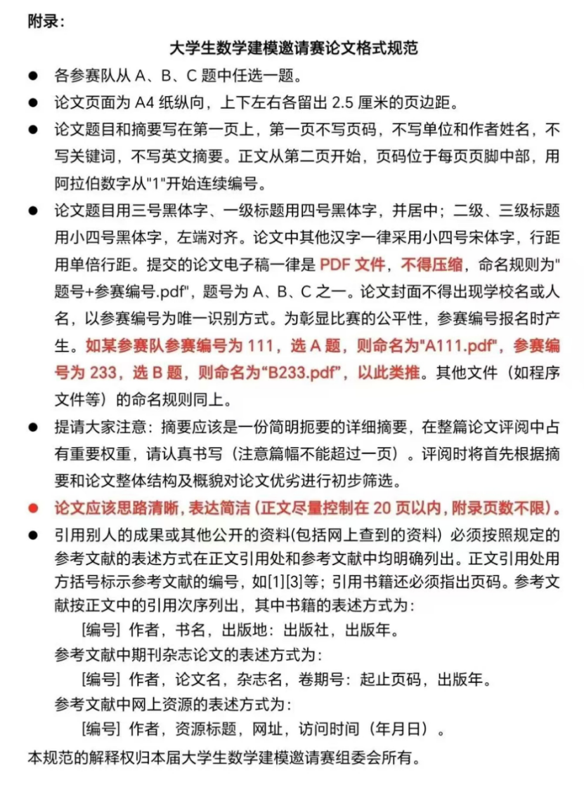
5、选手答题必须参照论文格式规范(见附录),若违反规定,可能会影响最后的成绩评定,造成的后果由参赛选手负责。
附录
