首页
登录
学院概况
|
院长致辞
|
学院简介
|
内设机构
|
学院新闻
|
通知星空(中国)
|
系所介绍
|
科研平台
|
相关机构
|
办事指南
教师队伍
|
教职员工
|
中科院院士
|
人才计划
|
教学名师
|
退休教师
|
博士后
科学研究
|
科研新闻
|
学术星空(中国)
|
学术会议
|
学术队伍
|
科研获奖
|
科研项目
|
学术专著
|
学术论文
|
专利发明
|
各类立项计划和通知
本科教育
|
学生培养
|
教务信息
|
资源
|
教务信箱
|
论文提交
|
教学新闻
研究生教育
|
概况
|
招生
|
培养
|
学位
|
导师
|
专业硕士
|
奖助体系
|
下载专区
|
研究生新闻
党群学工
|
基本情况
|
党群工作
|
学生园地
|
就业信息
校友联络
|
新闻星空(中国)
|
校友信息
|
活动信息
|
社会捐赠
|
联系人
|
相关链接
人员招聘
|
专任教师
|
博士后
|
上海市现代应用数学重点实验室主任
信息公开
|
院务公开
|
党务公开
|
制度建设
中 文
|
ENGLISH
导航
Open Menu
学院概况
教师队伍
科学研究
本科教育
研究生教育
党群学工
校友联络
人员招聘
信息公开
研究生教育
|
概况
招生
招生简章
招生资讯
培养
学位
导师
专业硕士
奖助体系
下载专区
研究生新闻
招生资讯
|
当前位置:
首页
研究生教育
招生
招生资讯
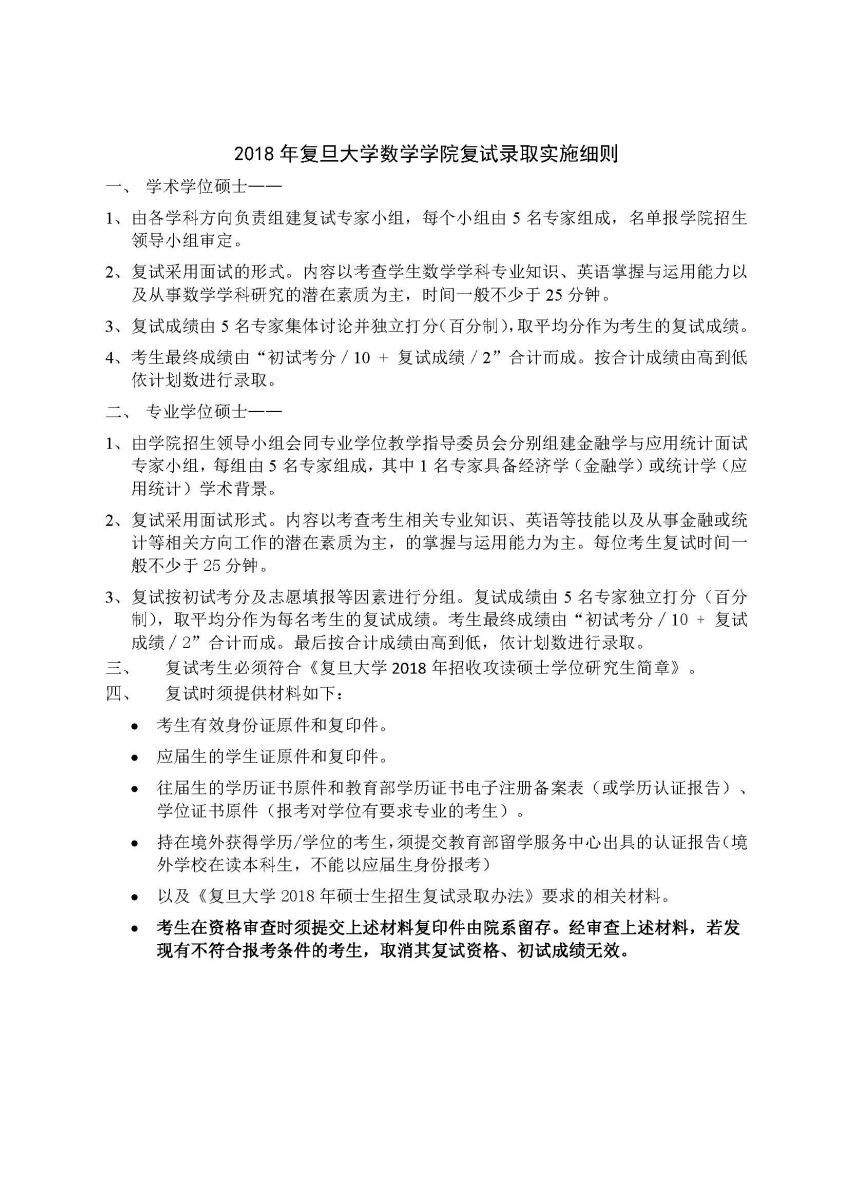
2018年复旦大学数学学科复试录取实施细则
发布者:系统管理员
发布时间:2018-03-07
浏览次数:
8093
次
Copyright © |2012 星空网页版登录入口版权所有 沪ICP备042465
乐鱼手机入口-leyu(中国)
|
星空web版登录入口_星空(中国)
|
华体会网页版-华体会(中国)
|
华体会平台-华体会(中国)
|
华体会网页版-华体会(中国)
|
c7网页版-c7(中国)
|
华体会平台-华体会(中国)一站式服务平台
|
华体会平台-华体会(中国)
|
完美官方在线入口-完美(中国)
|